徐州农商银行官网
徐州农商行官网
xzrcb
防范非法金融举报电话:0516-85138169、83708296、83400059
客服:96008
首页
我的银行
个人贷款
公司贷款
卡中心
电子银行
财富中心
贵金属
理财
保管箱
代销保险
最新公告
新闻资讯
产品导览
信息公示
网上银行登录
个人网银
企业网银
微信银行
最新公告
最新公告
您的当前位置:
最新公告
>
最新公告
>详细页面
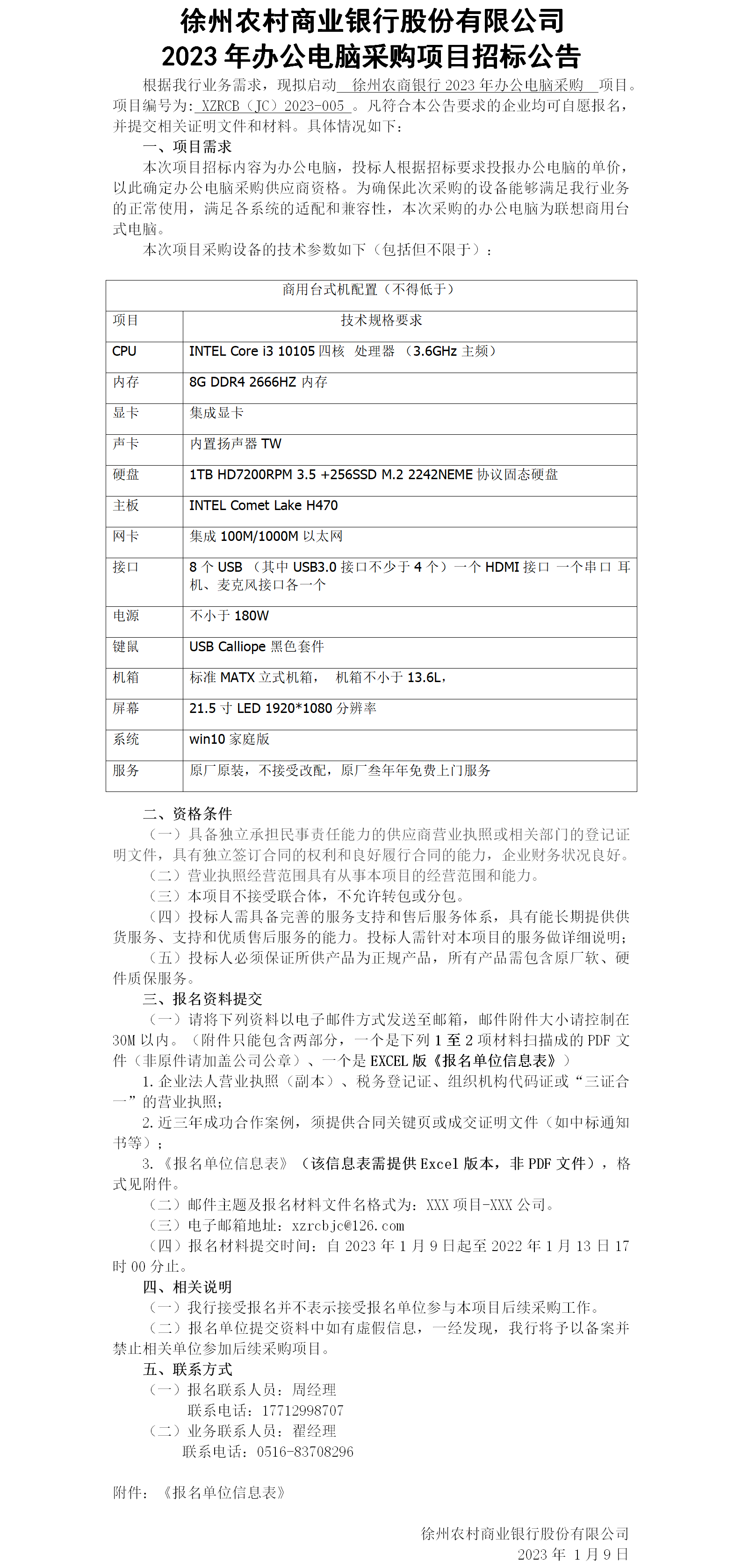
徐州农村商业银行股份有限公司 2023年办公电脑采购项目招标公告
来源:
发布时间:2023年01月09日
附件:报名单位信息表.xlsx